2月8日下午,“推动京津冀协同发展研讨会暨全国经济地理研究会雄安新区投融资专业委员会成立大会”在京召开。会上全国经济地理研究会雄安新区投融资专业委员会发布了《重庆市地方政府投融资平台转型发展评价报告》。报告研究探讨了重庆市地方政府投融资平台的转型发展,分别就重庆省级、地市级、县级的政府投融资平台排名情况及平台架构进行分析,同时结合当前重庆各地方政府面临的政策环境,以及近几年重庆市融资平台的债务数额急剧膨胀,期限错配严重的现象,总结出了转型发展的思路,提出了转型发展的建议。
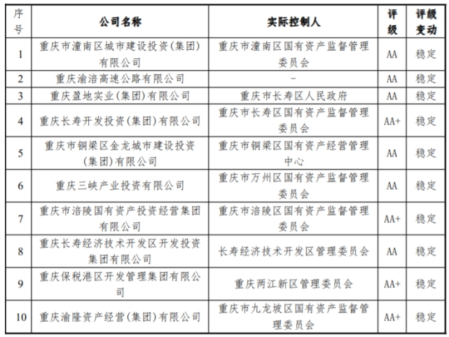
报告通过构建政府投融资平台转型发展评价指标体系,根据地方政府政府投融资平台数据库(2019),计算整理重庆市省、区、县三级地方政府投融资平台转型发展评价排名。通过对103家样本企业排名结果归纳分析,省、区、县三级排名榜第一名分别为重庆西永微电子产业园区开发有限公司、重庆市潼南区城市建设投资(集团)有限公司、石柱土家族自治县鸿盛经济发展有限公司。从主体评级来看,AAA级有10家,AA+级有22家,AA级有58家,AA-级有7家,无主体评级6家,反映出重庆市政府投融资平台整体资质一般。从各级入榜企业的主体评级来看,省级榜单入选企业以AAA级别为主,地市级和区县级榜单入选企业以AA级别为主。
一、重庆市省级政府投融资平台排名情况
重庆市省级政府投融资平台排名一览表(列示前十名)

二、重庆市地市级政府投融资平台排名情况
重庆市地市级政府投融资平台排名一览表(列示前十名)
